首页
产品展示
承装(修、试)类设备
高压试验设备
安全工器具试验设备
电力变压器试验设备
高压开关试验设备
继电保护试验设备
互感器试验设备
氧化锌避雷器试验设备
电力电容试验设备
电缆故障检修设备
SF6测试设备
油化分析设备
蓄电池检测设备
接地装置试验设备
绝缘电阻试验设备
在线监测检测设备
电气设备流水线检测设备
行业解决方案
成套厂
电力能源
电建能建
工矿企业
国网南网供电局
科研院校
铁路运输
电力工程
新能源综合发电站
生产检测流水线
新闻资讯
公司新闻
行业动态
技术天地
合作客户
关于我们
公司简介
企业文化
荣誉资质
工厂车间
企业风采
合作案例
现场培训
合作伙伴
技术支持与服务保障
售后流程
规程标准
服务宗旨
招投标合作:15802760502
新闻资讯
首页
>
新闻资讯
>
技术天地
新闻资讯
公司新闻
行业动态
技术天地
合作客户
联系我们
153-4221-4292
手机:汪经理15802760502
邮箱:hezi027@qq.com
QQ:3212587206
地址:武汉市东西湖区创谷路20号科创中心22栋
相关文章
1
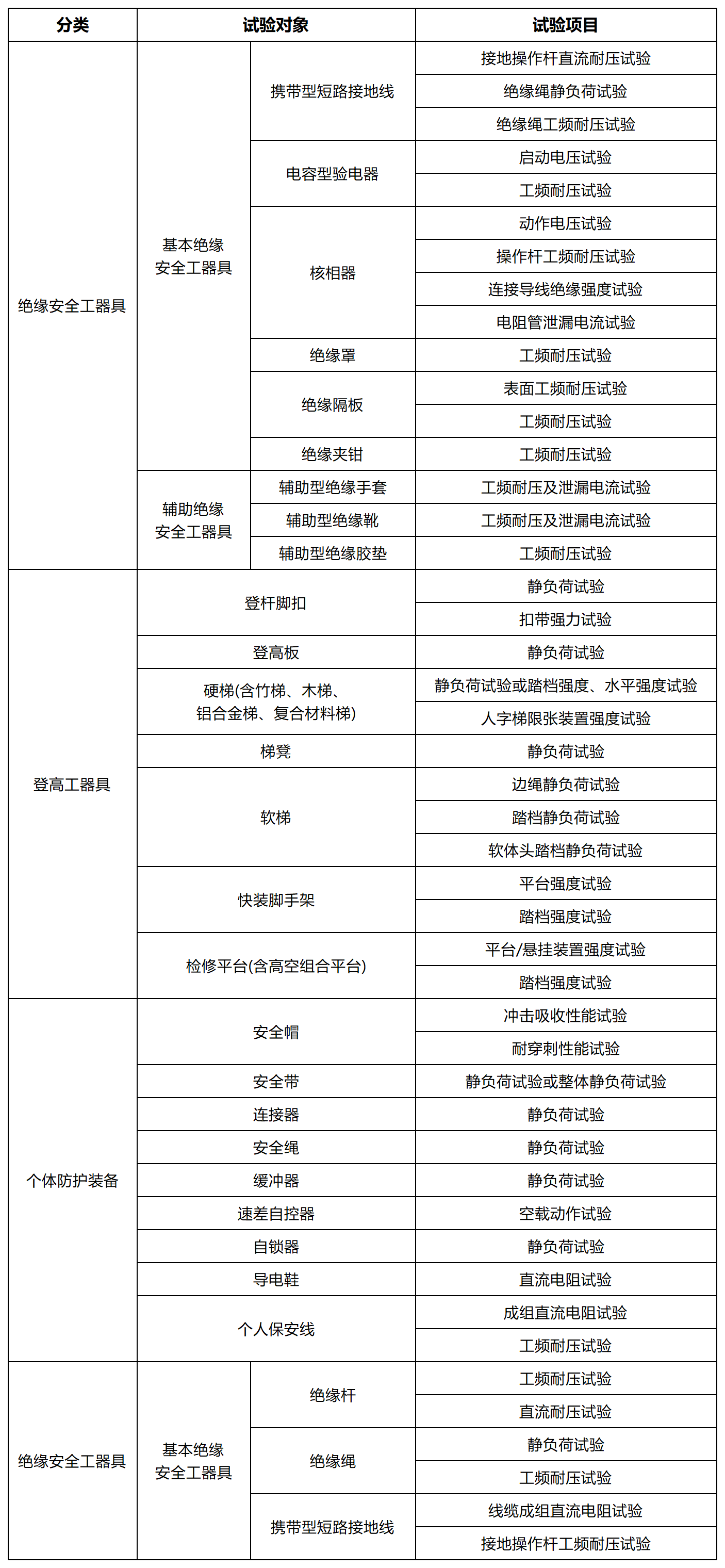
赫兹电力|电力安全工器具检测项目一览表
2
赫兹电力|风机油液检测技术标准及对应设备-方法标准
3
规范先行|赫兹电力安全工器具检测标准汇总
4
干货分享丨赫兹电力专业选型:油化试验室柜体及配套配件
5
干货分享丨油化测试设备保养计划
6
干货分享丨油化标准在手,检测无忧
7
干货分享丨运行中变压器油质量检测服务 GB/T 7595-2017
8
干货分享丨武汉赫兹电力智能检测管理系统介绍
9
干货分享丨武汉赫兹电力安全工器具检测管理系统(云平台)介绍
10
干货分享丨两种雷电冲击设备对比优缺点
赫兹电力|电力安全工器具检测项目一览表
发布时间:2026-04-22 10:06:51
人气:
上一篇:
赫兹电力|风机油液检测技术标准及对应设备-方法标准
下一篇:
返回列表
在线客服
拨打电话
网站首页
关于我们
在线客服
为您服务
24小时咨询热线
招投标合作:15802760502